GA»Æ½ð¼×

¡°¼«¼ò¡±»ÀР¡¤ È«ÓòÖÇÁª Ø­ GA»Æ½ð¼×м«¼òÁ캽ÏÂÒ»´úÐ£Ô°Íø½¨Éè×êÑлá
date
Ô¤Ô¼Ö±²¥
ÎÞ¸Ð×¼Èë ÈËÎïͳ¹Ü Ø­ RG-SAM+5.X ÐÂÒ»´ú¸ßУAIÈÏ֤ƽ̨°ä²¼
date
Ô¤Ô¼Ö±²¥
GA»Æ½ð¼×¡¤(Öйú¼¯ÍÅ)¹Ù·½ÍøÕ¾
²úÆ·
< ·µ»ØÖ÷²Ëµ¥
²úÆ·ÖÐÐÄ
²úÆ·
½â¾ö¹æ»®
< ·µ»ØÖ÷²Ëµ¥
½â¾ö¹æ»®ÖÐÐÄ
ÐÐÒµ
ºÏ×÷ͬ°é
·µ»ØÖ÷²Ëµ¥
Ñ¡ÔñÇøÓò/˵»°
GA»Æ½ð¼×¡¤(Öйú¼¯ÍÅ)¹Ù·½ÍøÕ¾
GA»Æ½ð¼×¡¤(Öйú¼¯ÍÅ)¹Ù·½ÍøÕ¾ GA»Æ½ð¼×¡¤(Öйú¼¯ÍÅ)¹Ù·½ÍøÕ¾

IPFIX¼¼Êõ°×ƤÊéV1.0

IPFIXÈ«³ÆÎªIP Flow Information Export£¬¼´IPÊý¾ÝÁ÷ÐÅÏ¢Êä³ö£¬ËüÊÇÓÉIETF°ä²¼µÄÓÃÓÚÍøÂçÖеÄÁ÷ÐÅÏ¢ÕÉÁ¿µÄ³ß¶ÈºÍ̸¡£

  • GA»Æ½ð¼×¡¤(Öйú¼¯ÍÅ)¹Ù·½ÍøÕ¾

    °ä²¼¹¦·ò£º2009-09-25

  • GA»Æ½ð¼×¡¤(Öйú¼¯ÍÅ)¹Ù·½ÍøÕ¾

    µã»÷Á¿£º

  • GA»Æ½ð¼×¡¤(Öйú¼¯ÍÅ)¹Ù·½ÍøÕ¾

    µãÔÞ£º

·ÖÏíÖÁ

GA»Æ½ð¼×¡¤(Öйú¼¯ÍÅ)¹Ù·½ÍøÕ¾
GA»Æ½ð¼×¡¤(Öйú¼¯ÍÅ)¹Ù·½ÍøÕ¾
GA»Æ½ð¼×¡¤(Öйú¼¯ÍÅ)¹Ù·½ÍøÕ¾

ÎÒÏëÆÀÂÛ

1 IPFIX¼¼Êõ¸ÅÊö

 

1.1 IPFIX¼¼Êõ¸Å¿ö

 

    »ùÓÚÁ÷µÄ¼¼Êõ±»Ô½À´Ô½¿í·ºµØÓÃÓÚ¿Ì»­ÍøÂç´«ÊäÁ÷£¬ËüÔÚÉèÖÃQoSÕ½Êõ¡¢²¿ÊðÀûÓúͽøÐÐÈÝÁ¿¹æ»®É϶¼ÓÐמ޴óµÄ¼ÛÖµ¡£µ«ÊÇ£¬ÍøÂçÖÎÀíԱȴ¶ÌȱһÖÖÊä³ö´«ÊäÁ÷µÄ³ß¶ÈÌåʽ¡£
IPFIXÈ«³ÆÎªIP Flow Information Export£¬¼´IPÊý¾ÝÁ÷ÐÅÏ¢Êä³ö£¬ËüÊÇÓÉIETF°ä²¼µÄÓÃÓÚÍøÂçÖеÄÁ÷ÐÅÏ¢ÕÉÁ¿µÄ³ß¶ÈºÍ̸¡£¸ÃºÍÌ¸ÖØÒªÔÚÓÚ£º

 

    ͳһIPÊý¾ÝÁ÷µÄͳ¼Æ¡¢Êä³ö³ß¶È£¬ÕâʹµÃÍøÂçÖÎÀíÔ±ºÜÈÝÒ×µØÌáÈ¡ºÍ²é¿´´æ´¢ÔÚÕâÐ©ÍøÂçÉ豸ÖеijÁÒªÁ÷Á¿Í³¼ÆÐÅÏ¢¡£

 

    Êä³öÌåʽӵÓнÏÇ¿µÄ¿ÉÀ©´óÐÔ£¬Òò¶øÈôÊÇÁ÷Á¿¼à¿ØµÄÒªÇó²úÉúŤת£¬ÍøÂçÖÎÀíÔ±Ò²¿Éͨ¹ýÅú¸ÄÏàÓ¦ÅäÖÃÀ´ÊµÏÖ£¬²»ÓÃÉý¼¶ÍøÂçÉ豸Èí¼þ»òÖÎÀí¹¤¾ß¡£

 

    IPFIX½ç˵µÄÌåʽÒÔCisco Netflow Version 9Êý¾ÝÊä³öÌåʽ×÷Ϊ»ù´¡£¬¿ÉʹIPÁ÷Á¿ÐÅÏ¢´ÓÒ»¸öÊä³öÆ÷£¨Exporter£©´«Ë͵½ÍøÂçÆ÷£¨Collector£©¡£ÓÉÓÚIPFIXÊÇÒ»ÖÖÕë¶ÔÊý¾ÝÁ÷ÌØµã·ÖÎö¡¢»ùÓÚÄ£°åµÄÌåʽÊä³öµÄºÍ̸£¬Òò¶øÓµÓкÜÇ¿µÄ¿ÉÀ©´óÐÔ£¬¶ÔÓÚ·ÖÆçµÄÐèÒª¶¼Äܹ»½ç˵·ÖÆçµÄÊý¾ÝÌåʽ¡£

 

    ΪÁË½ÏÆëÈ«µÄÊä³öÊý¾Ý£¬IPFIXȱʡʹÓÃÍøÂçÉ豸µÄÆß¸ö¹Ø¼üÓòÀ´°µÊ¾Ã¿¹ÉÍøÂçÁ÷Á¿£º

 

    Ô´ IP µØÖ·

    Ö÷ÕÅ IP µØÖ·

    TCP/UDP Ô´¶Ë¿Ú

    TCP/UDP Ö÷ÕŶ˿Ú

    Èý²ãºÍ̸ÀàÐÍ

    ·þÎñÀàÐÍ£¨Type-of-service£©×Ö½Ú

    ÊäÈëÂß¼­½Ó¿Ú

 

    ÈôÊÇ·ÖÆçµÄ IP ±¨ÎÄÖÐËùÓÐµÄÆß¸ö¹Ø¼üÓò¶¼Æ¥Å䣬ÄÇôÕâЩ IP ±¨Îͼ½«±»ÊÓΪÊôÓÚͳһ¹ÉÁ÷Á¿¡£Í¨¹ý¼ÍÂ¼ÍøÂçÖÐÕâЩÁ÷Á¿µÄÌØµã£¬ÈçÁ÷Á¿³ÖÐø¹¦·ò¡¢Á÷Á¿Öб¨ÎľùÔȳ¤¶ÈµÈ£¬ ÎÒÃÇÄܹ»Ïàʶµ½µ±Ç°ÍøÂçµÄÀûÓÃÇé¿ö£¬²¢Æ¾¾ÝÕâЩÐÅÏ¢¶ÔÍøÂç½øÐÐÓÅ»¯£¬°²È«¼ì²â£¬Á÷Á¿¼Æ·Ñ¡£

 

1.2 IPFIX¼¼Êõ×éÍø

 

    IPFIXÊÇ»ùÓÚ“Á÷”µÄ¸ÅÏ룬һ¸öÁ÷ÊÇÖ¸£¬À´×ÔÒ»ÑùµÄ×Ó½Ó¿Ú£¬ÓÐÒ»ÑùµÄÔ´ºÍÖ÷ÕÅIP µØÖ·£¬ºÍ̸ÀàÐÍ£¬Ò»ÑùµÄÔ´ºÍÖ÷ÕźÍ̸¶Ë±êÓÒÔ¼°Ò»ÑùToSµÄ±¨ÎÄ£¬Í¨³£Îª5 Ôª×é¡£IPFIX»á¼Í¼Õâ¸öÁ÷µÄͳ¼ÆÐÅÏ¢£¬Ô̺¬£º¹¦·ò´Á£¬±¨ÎÄÊý£¬×ܵÄ×Ö½ÚÊý¡£

 

    IPFIXÖØÒªÔ̺¬Èý¸öÉ豸Export¡¢Collector¡¢ Analyzer£¬Èý¸öÉ豸֮¼äµÄ¹ØÏµÈçÏÂͼËùʾ¡£

 


GA»Æ½ð¼×¡¤(Öйú¼¯ÍÅ)¹Ù·½ÍøÕ¾
 

                                  ͼ1-1

 

    Export¶ÔÍøÂçÁ÷½øÐзÖÎö´¦Öã¬ÌáÈ¡ÇкÏǰÌáµÄÁ÷ͳ¼ÆÐÅÏ¢£¬²¢½«Í³¼ÆÐÅÏ¢Êä³ö¸øCollector

 

    CollectorÕÆ¹Ü½âÎöExportµÄÊý¾Ý±¨ÎÄ£¬°Ñͳ¼ÆÊý¾ÝÍøÂçµ½Êý¾Ý¿âÖУ¬¿É¹©Analyser½øÐнâÎö¡£

 

    Analyser´ÓCollectorÖÐÌáȡͳ¼ÆÊý¾Ý£¬½øÐкóÐø´¦Öã¬Îª¸÷ÀàÒµÎñÌṩƾ¾Ý,ÒÔͼÐνçÃæµÄ´ó¾ÖÏÔʾ³öÀ´

 

1.3 IPFIX¼¼Êõ¼ÛÖµ

 

    1. IPFIXͳһÁËÁ÷Á¿¼à¿Ø³ß¶È£¬Í¨¹ýʹÓõ¥Ò»µÄ¡¢Ò»ÖµÄÄ£ÐÍ£¬¼ò»¯ÁËÁ÷Êä³ö¼Ü¹¹¡£

 

    Ëæ×ÅIPFIX³ß¶È¸ü¿í·ºµØÎªÍøÂçÉ豸³§ÉÌѡȡ£¬ÍøÂçÖÎÀíÔ±²»ÓÃÔÙΪ֧³Ö¶à¸öÁ÷»ã±¨ÀûÓöø·ÑÉñ£¬Ã¿¸öÀûÓö¼ÓÐ×Ô¼ºµÄÁ÷Êä³öÌåʽ¡£IPFIXÈÃËûÃÇÄܹ»Ê¹ÓÃÒ»¸öÇкÏÕâÏî³ß¶ÈµÄÁ÷»ã±¨ÀûÓ÷¨Ê½¡£´Ë±í£¬IPFIXµÄ¿ÉÀ©´óÐÔʹµÃÍøÂçÖÎÀíÔ±²»ÓÃÔÚ´«ÊäÁ÷¼à²â»ò»ã±¨ÐèÒª²úÉú±ä¶¯Ê±Åú¸Ä»òÉý¼¶É豸ÅäÖá£

 

    2. IPFIX³ß¶È¹Ø×¢ÍøÂçÉý¼¶Ê±µÄÁ÷Êä³ö¿ÉÀ©´óÐÔ¡£

 

    Ëæ×ÅMPLS¡¢IPv6ºÍ¶à²¥Â·ÓɵÈÍøÂç¼¼ÊõµÄÈÕÒæ±é¼°£¬ÖÎÀíÔ±Ò²±ØÒª¸üºÃµØÏàʶËüÃǶÔÍøÂç»·¾³µÄÓ°Ï죬ÕâÖÖ¿ÉÀ©´óÐԾͱäµÃÔ½À´Ô½³ÁÒª¡£ÎªÁËÈ·±£ÕâÖÖ¿ÉÀ©´óÐÔµÄÇáËÉʵÏÖ£¬IPFIX¼æÈÝÉ豸½«Êä³öÄ£°å£¬ÕâЩģ°å¾ßÌå×¢Ã÷ÄÇЩΪÊä³ö¶øÅäÖõÄÁ÷“ÌØµã”¡£Á÷µÄ²É¼¯ºÍ»ã±¨ÀûÓ÷¨Ê½Äܹ»±»ÓÃÀ´¶ÁÈ¡ÕâЩģ°å£¬ÒÔÏàʶÄÄЩ“ÌØµã”±»Êä³ö£¬Òò¶øÍøÂçÖÎÀíÔ±²»±ØÒªµ÷ÕûÀûÓ÷¨Ê½ÅäÖá£

 

    3. IPFIX RFC½ç˵ÁË·ÖÆçµÄÁ÷Êä³öÀûÓã¬Ô̺¬»ùÓÚʹÓõÄͳ¼Æ¡¢´«ÊäÁ÷É¢²¼¡¢´«ÊäÁ÷¹¤³Ì¡¢¹¥»÷/ÈëÇÖ¼ì²âºÍQoS¼à²â¡£

 

    ÀýÈ磬֧³ÖIPFIXµÄÁ÷»ã±¨ÀûÓ÷¨Ê½Í¨¹ý¶ÁÈ¡·þÎñÀàÐÍ×Ö½ÚÁ÷“ÌØµã”£¬Äܹ»ÏÔʾÿһ¸öµÈ¼¶µÄQoS·þÎñ»áÏû·Ñ¼¸¶àÍøÂç´«ÊäÁ÷¡£´Ë±í£¬Á÷Á¿»ã±¨ÀûÓû¹Äܹ»ÏÔʾÀûÓúÍÓû§ÈôºÎƾ¾Ý·þÎñÀàÐÍÕ½Êõ·ÖÀà¡£Ö§³ÖIPFIX¹¥»÷/ÈëÇÖ¼ì²âµÄÀûÓý«¿ÉÄÜÌṩ»ù×¼ºÍ̸£¨Baseline£©ºÍµØÖ·Êý¾ÝÀ´È·¶¨ÍøÂçÒì³£¾°Ïó¡£

 

    4. IPFIXÃèÊö¶ÔÓÚÁ÷Á¿Êä³öÖÁ¹Ø³ÁÒªµÄ¶à¶à¹æ¶¨£¬Ô̺¬¹¦·ò´Á¡¢¹¦·òͬ²½¡¢Á÷ÖÕÖ¹¡¢Êý¾Ý°ü·Ö¶ÎºÍ¶à²¥Ê¢ÐÐΪ¡£

 

    ÀýÈ磬´«ËͶಥÀûÓÃÁ÷µÄIPFIX¼æÈÝÉ豸¸Ãµ±Êä³ö·´Ó³Ã¿Ò»¸ö½øÈëÉ豸½Ó¿ÚµÄÁ÷¼Í¼¡£´Ë±í£¬ÕâÀàÉ豸¸Ãµ±Êä³öͨ¹ý¶à²¥´«Ë͸øÍ³Ò»Ì¨É豸ÉÏËùÓÐÊä³ö½Ó¿Úÿ¸öÊý¾Ý°üµÄÁ÷¼Í¼¡£Í¬Ê¹ÓöಥÊä³öÐÐΪһÑù£¬RFCÖÐÁгöµÄÆäËû¹æ¶¨Ê¹ÍøÂçÉ豸³§ÉÌÄܹ»¸üºÃµØÏàʶIPFIX³ß¶ÈµÄÖ§³ÖÒªÇó,ÒÔ¼°ËüÈôºÎÔÚÒÑÓеļ¼ÊõÖÐʵÏÖ¼¯³É¡£

 

2 GA»Æ½ð¼×ÍøÂçIPFIX¼¼ÊõʵÏÖ

 

2.1 IPFIX¼¼Êõ¸ù»ù¸ÅÏë

 

Observation Point¡¢Observation Domain£¨¹Û²âµã¡¢¹Û²ìÓò£©

 

    ²¶»ñIP±¨ÎĵĴ¦Ëù¡£¾ßÌåµ½É豸ÉÏ£¬¹Û²âµãÄܹ»Ö¸¶¨µ½»¥»»»ú»ò·ÓÉÆ÷µÄÿ¸ö¶Ë¿ÚÉÏ£¬¹Û²âÓò Ôò°µÊ¾¹Û²âµãµÄ×éºÏ£¬¼´Ïß¿¨¡¢Ó²¼þÄ£¿éµÈ¡£

 

Metering Process£¨²â¶¨¹ý³Ì£©

 

    IPÊý¾ÝÁ÷µÄ½âÎö´¦Öùý³Ì¡£
 

    ÊäÈ룺IPÊý¾ÝÁ÷¡£
 

    Êä³ö£ºFlow Records¡£

 

Exporting Process£¨Êä³ö¹ý³Ì£©

 

    ¶ÔÁ÷¼Í¼½øÐд¦Öã¬Õû¶Ù³ÉIPFIX±¨ÎÄÊä³ö¡£
 

    ÊäÈ룺Flow Records¡£
 

    Êä³ö£º·â×°³ÉIPFIX±¨ÎÄ·¢ËÍ¡£

 

Sampling Functions£¨²ÉÑùÖ°ÄÜ£©

 

    Metering ProcessÖеIJÉÑùÖ°ÄÜ£¬Äܹ»¶ÔÊý¾ÝÁ÷½øÐÐN:1µÄ²ÉÑù£¬ÒÔ±ã¶ÔIPÊý¾ÝÁ÷½øÐÐËõ¼õ£¬ÔÚ¾«È·¶ÈÒªÇ󲻸ߵij¡Ëù£¬Ï÷¼õ´¦ÖÃÖ°ÊØ¡£

 

Filter Functions£¨¹ýÂËÖ°ÄÜ£©

 

    Metering ProcessÖеĹýÂËÖ°ÄÜ£¬Äܹ»¶ÔÊý¾ÝÁ÷½øÐб¨ÎĹýÂË£¬¹ýÂ˵ôÖÎÀíÔ±²»ÓùØÇеı¨ÎÄ¡£ÀíÂÛÉÏÄܹ»·´¸´½øÐвÉÑù¡¢¹ýÂ˵ö´¦Öã¬Ö±µ½É¸Ñ¡³öÏàÒ˵ÄIPÊý¾ÝÁ÷¡£

 

Collecting Process

 

    IPFIX±¨ÎĵĽӹܴ¦Öá£CollectorÕÆ¹Ü´¦ÖõĹý³Ì£¬ÍøÂçÉ豸¿É²»¹ØÇС£

 

2.2 IPFIX¼¼ÊõʵÏÖ

 

    GA»Æ½ð¼×ÍøÂçÊÇÔÚRG-S8600¡¢RG-S9600¸ß¶Ë»¥»»»úÉÏʵÏÖIPFIXÖ°ÄÜ£¬Ê¹ÓöàÒµÎñ¿¨À´½øÐÐIP±¨ÎĵķÖÎö´¦Öá£

 

    Ö÷ÒýÇæ£ºÖØÒªÕƹÜÓëÆäËûÄ£¿é¸´ÔӵĽ»»¥¡£¾ßÌåÕÆ¹ÜÅäÖÃÖÎÀí¡¢´«Êä²ãºÍ̸·â×°¡¢·¢°ü¡£

 

    ¶àÒµÎñ¿¨£º¸ß»úÄܵÄNP°å£¬¸ßЧÄÜIP±¨ÎĽâÎö¡¢Í³¼Æ£¬×é×°³ÉIPFIX±¨ÎĵÄDATA²¿ÃÅ·¢¸øÖ÷ÒýÇæ½øÐд«Êä²ã·â×°¡£

 

GA»Æ½ð¼×¡¤(Öйú¼¯ÍÅ)¹Ù·½ÍøÕ¾
 

                                    ͼ2-1

 

2.3 É豸´¦ÖõÀÀí

 

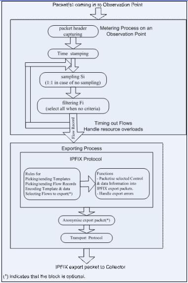
    ¶ÔÓÚÍøÂçÉ豸À´Ëµ£¬ÖØÒª´¦ÖÃMetering Process ¡¢Exporting process¡£½áºÏ¸ù»ù¸ÅÏëÖеÄÃû´Ê£¬ºÍ̸µÄÁ÷³Ì¸ÅͼÈçÏ£º

 

GA»Æ½ð¼×¡¤(Öйú¼¯ÍÅ)¹Ù·½ÍøÕ¾
 

                                ͼ2-2

 

2.3.1 Metering Process

 

Observation PointÊÕµ½±¨Îĺó£¬Ö±½Ó½øÈëMeteringµÄ´¦Öã¬ÒÀÐò½øÐÐÒÔÏ´¦Öãº

 

    1. packet header capturing£º

 

    IPFIX²¢²»±ØÒª´¦ÖÃÈ«ÊýµÄ±¨ÎÄ×ֶΣ¬Æ¾¾ÝºÍ̸ÃèÊö£¬Ö»ÓлñÈ¡±¨ÎÄÍ·£¨IP²ãÍ·¡¢´«Êä²ãÍ·£©´¦Öã¬IP±¨ÎÄÄܹ»³ÖÐø¸øÆäËû¸÷ºÍ̸´¦Öá£

 

    2. timestamping£º

 

    ¸ø±¨ÎļÓÉϹ¦·ò´Á¡£

 

    3. sampling£º

 

    ²ÉÑù£º¼´Ã¿n¸ö±¨ÎÄ´¦ÖÃÒ»¸ö¡£ºÃ±ÈÅäÖÃ1£º100°µÊ¾Ã¿100¸ö±¨ÎÄÑ¡ ȡһ¸ö¸øºóÐøÄ£¿é´¦Öá£ÈôÊÇÊÇ1£º1£¬Ôò°µÊ¾´¦ÖÃËùÓб¨ÎÄ¡£

 

    4. filtering£º

 

    ¹ýÂË£ºÆ¾¾ÝÖÎÀíÔ±µÄÒªÇó£¬IPFIX¿ÉÄÜÖ»Õë¶ÔijһÀ౨ÎĽøÐкóÐø´¦Öã¬ÆäËû±¨ÎIJ»ÔÙ½øÐÐIPFIX´¦Öá£Äܹ»Í¨¹ýACLÁбíÀ´ÊµÏÖÕâ¸öÐèÒª¡£

 

    5. loopback£º

 

    ´¦ÖÃÍêÒ»´ÎµÄsampling¡¢filtering£¬»¹Äܹ»Æ¾¾ÝÖÎÀíÔ±ÅäÖÃÐèÒª£¬½øÐÐÂŴεÄsampling¡¢filtering²Ù×÷£¨Ëã·¨Äܹ»·ÖÆç£©¡£Äܹ»·´¸´É¸Ñ¡³öÖÎÀíÔ±Ëù±ØÒªµÄ±¨ÎÄ¡£

 

    6. ÌìÉúflows

 

    ¾­¹ýÉÏÊö´¦Öã¬ÒѾ­»ñµÃµ½ÖÎÀíÔ±ÏëÒªµÄIP±¨ÎÄ£¬¾ÍÄܹ»ÌìÉúÁ÷¼Í¼¸øExporting Process´¦Öá£

 

Á÷¼Í¼¾ÙÀýÈçÏ£º
 

 

GA»Æ½ð¼×¡¤(Öйú¼¯ÍÅ)¹Ù·½ÍøÕ¾

 

2.3.2 Exporting Process

 

    ²É¼¯µ½Á÷¼Í¼ºó£¬¾ÍÄܹ»×é×°±¨ÎÄ·¢ËÍÁË¡£ÕâÆäÖÐûÓÐÌ«¶àµÄ¼¼Êõµã£¬µ«³öÓÚÅäÖÃÖÎÀíÐèÒª£¬ºÍ̸Լ¶¨»¹¿Éƾ¾ÝÖÎÀíÔ±µÄÌØ¶¨ÅäÖýøÐиü½Ã½ÝµÄÊä³ö¡£

 

    ÒÔÏÂÊÇExporting ProcessµÄ¼¸¸ö²½ÖèÁ÷³Ì£º

 

    1. Ñ¡ÔñÄ£°å¡¢Á÷¼Í¼£¨¿ÉÑ¡£©

 

    2. ×é×°±¨ÎÄÖеĽÚÔìÐÅÏ¢ºÍÊý¾ÝÐÅÏ¢¡£

 

    ½ÚÔìÐÅÏ¢Ô̺¬£º¹Û²ìµãµÄÓòID£¨ÓÃÀ´±êʶ¹Û²âÉ豸ÉϵĸÅÏëÓò£©¡¢²ÉÑùËã·¨¡¢²ÉÑù¾àÀëµÈµÈ£¬ÕâЩÐÅÏ¢ÄÜЭÖú·þÎñÆ÷»¹Ô­Êý¾ÝÁ÷ͼ£¬Í³Ò»µ¥ÔªÏÔʾ¡£

 

    Êý¾ÝÐÅÏ¢¾ÍÊÇ´ò°üºÃµÄÁ÷¼Í¼¡¢Ä£°åµÈÐÅÏ¢¡£

 

    3. Êä³öIPFIX Message

   

    4. ´«Êä²ãºÍ̸·â×°Êä³ö

 

2.4 GA»Æ½ð¼×ÍøÂçIPFIX¼¼ÊõÌØµã

 

GA»Æ½ð¼×¡¤(Öйú¼¯ÍÅ)¹Ù·½ÍøÕ¾
 

                                 ͼ2-3

 

    1. Ô¤´¦Öý׶Σ¬IPFIXÄܹ»Ê×ÏÈÆ¾¾ÝÍøÂçÖÎÀíµÄ±ØÒª¶ÔÌØ¶¨¼¶´ËÍâÊý¾ÝÁ÷½øÐйýÂË»ò¶Ô¸ß¿ìÍøÂç¶Ë¿Ú½øÐÐÊý¾Ý°ü³éÑù£¬ÕâÑùÄܹ»ÔÚÈ·±£±ØÒªµÄÖÎÀíÐÅÏ¢±»²É¼¯ºÍͳ¼ÆµÄͬʱ£¬Ï÷¼õÍøÂçÉ豸µÄ´¦ÖøººÉ£¬Ôö³¤ÕûϵͳµÄ¿ÉÀ©´óÐÔ¡£

 

    2. ѡȡ¸ß»úÄܵÄNP¶àÒµÎñ¿¨½øÐиßЧÄÜIP±¨ÎĽâÎö¡¢Í³¼Æ£¬±£ÕÏIPFIX±¨ÎĸßЧ´«Êä¡£

 

    3. ԭʼͳ¼ÆÐÅÏ¢½øÐжàÖÖ´ó¾ÖµÄÊý¾Ý»ã¾Û£¬Ö»°Ñ»ã×ܺóµÄͳ¼ÆÁ˾ַ¢Ë͸øÉϲãÖÎÀí·þÎñÆ÷¡£ÓÉÍøÂçÉ豸½øÐÐԭʼͳ¼ÆÐÅÏ¢µÄ»ã¾ÛÄܹ»´ó´óÏ÷¼õÍøÂçÉ豸Êä³öµÄÊý¾ÝÁ¿£¬½µµÍ¶ÔÉϲãÖÎÀí·þÎñÆ÷µÄÅäÖÃÒªÇó£¬Ìá¸ßÉϲãÖÎÀíϵͳµÄÀ©´óÐԺ͹¤×÷ЧÄÜ¡£

 

3 IPFIX¼¼ÊõÀûÓÃ

 

Usage-based Accounting£¨»ùÓÚʹÓÃÁ÷Á¿µÄ¼Æ·Ñ£©

 

    ÒÔÍùÔÚÍøÂçÔËÓªÉÌÖеÄÁ÷Á¿¼Æ·Ñͨ³£Ö»Êǵ¥Ò»µÄ»ùÓÚÿÓû§µÄÉÏ´«¡¢ÏÂÔØÁ÷Á¿¡£ÓÉÓÚIPFIXÄܹ»¾«È·µ½Ö÷ÕÅIP¡¢ºÍ̸¶Ë¿ÚµÈ×ֶΣ¬½ñºóµÄÁ÷Á¿¼Æ·Ñ¾ÍÄܹ»»ùÓÚÀûÓ÷þÎñµÄÌØµãÀ´·Ö¶ÎÊÕ·Ñ¡£

 

GA»Æ½ð¼×¡¤(Öйú¼¯ÍÅ)¹Ù·½ÍøÕ¾
 

 

    µ±È»£¬ºÍ̸ÖÐҲ˵ÁËÈ»£¬IPFIXÊDZ¨ÎÄͳ¼ÆÊÇ“²ÉÑù”µÄ£¬ÔںܶàÀûÓó¡Ëù£¨Èç¹Ç¸É²ã£©£¬Êý¾ÝÁ÷ͳ¼Æ²¢²»ÊÇÔ½¾«ÃÜÔ½ºÃ£¬³öÓÚÍøÂçÉ豸µÄ»úÄÜ˼¿¼£¬²ÉÑùÂʲ»ÄܹýÓ×£¬Òò¶ø²¢²»±ØÒªÌṩÆëÈ«¾«È·¿¿µÃסµÄÁ÷Á¿¼Æ·Ñ¡£µ«ÔÚÍøÂçÔËÓªÉ̼¶±ð£¬¼Æ·Ñµ¥ÔªÍ¨³£¶¼ÊǰÙÕ×ÒÔÉÏ£¬IPFIXµÄ²ÉÑù¾«¶ÈÄÜÂú×ãÓйØÐèÒª¡£

 

Traffic Profiling¡¢Traffic Engineering£ºÁ÷Á¿¸Åͼ¡¢Á÷Á¿¹¤³Ì

 

    ͨ¹ýIPFIX ExporterµÄ¼Í¼Êä³ö£¬IPFIX CollectorÄܹ»ÒÔ¸÷Ààͼ±í´ó¾ÖÊä³ö¼«¶È·á˶µÄÁ÷Á¿¼Í¼ÐÅÏ¢£¬Õâ¾ÍÊÇTraffic ProfilingµÄ¸ÅÏë¡£

 

    È»¶ø£¬Ö»ÊÇÐÅÏ¢µÄ¼Í¼£¬»¹ÎÞ·¨ÀûÓÃIPFIXµÄ׳´óÖ°ÄÜ£¬IETFÍ¬Ê±ÍÆ³öÁËTraffic EngineeringµÄ¸ÅÏ룺ÔÚÏÖʵÔËÓªÍøÂçÖУ¬Ê±Ê±¹æ»®Á˸ºÔØÆ½ºâºÍÈßÓ౸·Ý£¬µ«¸÷ÀàºÍ̸ͨ³£¶¼Êǰ´ÍøÂç¹æ»®Ê±Ô¤Ô¼µÄ·Ïß¡¢»òºÍ̸µÀÀí½øÐе÷Õû¡£

 

    ¶øÈôÊÇѡȡIPFIX¼à¿ØÍøÂçÖеÄÁ÷Á¿£¬·¢ÏÖij¶Î¹¦·òijЩÊý¾ÝÁ÷½Ï´ó£¬Äܹ»»ã±¨¸øÍøÂçÖÎÀíÔ±½øÐÐÁ÷Á¿µ÷Õû£¬ÒÔ·ÖÅä¡¢µ÷Õû¸ü¶àµÄÍøÂç´ø¿í¹©¸øÓйØÀûÓ÷þÎñʹÓã¬Ï÷¼õ¸ºÔز»¾ùµÄÇé¿ö²úÉú¡£ ÉõÖÁÓÚ£¬Äܹ»¸üÖÇÄܰÑ·Óɵ÷Õû¡¢´ø¿í·ÖÅä¡¢°²È«Õ½ÊõµÈÉèÖù涨 Ö±½Ó°ó¶¨µ½IPFIX CollectorÉϵIJÙ×÷ÉÏ£¬×Ô¶¯ÊµÏÖÍøÂçÁ÷Á¿µ÷Õû¡£

 

Attack/Intrusion Detection£º¹¥»÷/ÈëÇÖ¼ì²â

 

    ´ÓÉÏÊöµÚ¶þµãµÄÃèÊö£¬ÎÒÃÇÒ²ÒѾ­ÄÜÍÆÀí³öIPFIXÄܹ»Æ¾¾ÝÁ÷Á¿Ìص㣬½øÐÐÍøÂç¹¥»÷µÄ¼ì²â£¨ºÃ±ÈµäÐ͵ÄIPɨÃè¡¢¶Ë¿ÚɨÃè¡¢DDOS¹¥»÷£©¡£¶ø²ÉÑù³ß¶ÈµÄIPFIXºÍ̸£¬»¹Äܹ»Ïñͨ³£Ö÷»ú¶Ë²¡¶¾·À»¤Ò»Ñù£¬Ñ¡È¡“ÌØµã¿â”Éý¼¶À´×èÖ¹×îеÄÍøÂç¹¥»÷¡£

 

QoS Monitoring£ºÍøÂç·þÎñÖÊÁ¿µÄ¼à¿Ø

 

µäÐ͵ÄQOS²ÎÊýÓУº

 

    ¶ª°üÇé¿ö£ºloss [RFC2680],

 

    µ¥ÏòÑÓʱ£ºone-way delay[RFC2679]

    Íù·µÑÓʱ£ºround-trip delay [RFC2681]

    ÑÓʱ±ä¶¯£ºdelay variation [RFC3393]

 

    ÒÔÍùµÄ¼¼ÊõºÜÄÑʵʱµØ¼à¿ØÉÏÊöÐÅÏ¢£¬¶øÍ¨¹ýIPFIXµÄ¸÷Àà×Ô½ç˵×ֶΡ¢¼à¿Ø¹¦·ò¾àÀë¾ÍÄܹ»ºÜÈÝÒ×µÄ¼à¿Ø¸÷À౨ÎĵÄÉÏÊöÊýÖµ¡£

 

    ÕâÒ»µãÊÇIPFIX±ÈÁ¦Éî¿ÌµÄÀûÓã¬Ä¿Ç°¿´ÊôÓÚ½«À´¼¼Êõ¡£IETF»¹³ÉÁ¢ÁËIPPM£¨IP Performance Metrics£©¹¤×÷×鹲ͬÓйط½ÏòµÄ³ß¶ÈÍÆ¶¯¡£

 

4 ×ܽá

 

    IPFIX×÷ΪĿǰ³ß¶È»¯µÄÒ»ÖÖÍøÂçÁ÷Á¿¼à¿Ø³ß¶È£¬Í³Ò»ÁËÁ÷Á¿¼à¿Ø³ß¶È£¬Í¨¹ýʹÓõ¥Ò»µÄ¡¢Ò»ÖµÄÄ£ÐÍ£¬¼ò»¯ÁËÁ÷Êä³ö¼Ü¹¹£¬ËüΪ¸ß¿ìÍøÂçÓû§´øÀ´¼ÛÖµ£¬Ä¿Ç°´Ë³ß¶ÈÖð²½±»¶à¸ö³§¼ÒµÄÍøÂçÉ豸ËùÖ§³Ö¡£Ä¿Ç°GA»Æ½ð¼×ÍøÂçÔÚ²¿ÃÅÒÔÌ«ÍøÉ豸ÉÏÒѾ­ÌṩÁËIPFIXÖ°ÄÜ£¬ºóÐøÒ²»áÔÚÍøÂçÖÎÀíºÍ¼à¿Ø·½ÃæÌṩԽ·¢·á˶µÄÖ°ÄÜ£¬ÒÔÂú×ãÍøÂçÓû§ÔÚÍøÂçÖÎÀí¡¢ÍøÂç¹æ»®¡¢ÍøÂç¼à¿Ø·½ÃæµÄÐèÒª¡£
 

ÓйرêÇ©£º

GA»Æ½ð¼×¡¤(Öйú¼¯ÍÅ)¹Ù·½ÍøÕ¾ GA»Æ½ð¼×¡¤(Öйú¼¯ÍÅ)¹Ù·½ÍøÕ¾

µãÔÞ

¸ü¶à¼¼Êõ²©ÎÄ

ÈκαØÒª£¬ÇëÁªÏµGA»Æ½ð¼×

GA»Æ½ð¼×¡¤(Öйú¼¯ÍÅ)¹Ù·½ÍøÕ¾

·µ»Ø¶¥²¿

ÊÕÆð
GA»Æ½ð¼×¡¤(Öйú¼¯ÍÅ)¹Ù·½ÍøÕ¾ ÎĵµAI¸±ÊÖ
GA»Æ½ð¼×¡¤(Öйú¼¯ÍÅ)¹Ù·½ÍøÕ¾ ÎĵµÆÀ¼Û
ev-close
¸Ã×ÊÁÏÊÇ·ñ½â¾öÁËÄúµÄÎÊÌ⣿
ev-close
Äú¶Ôµ±Ç°Ò³ÃæµÄÖÐÒâ¶ÈÈôºÎ£¿
²»Õ¦µÎ
¼«¶ÈºÃ
dark-star dark-star dark-star dark-star dark-star
ev-close
ÄúÖÐÒâµÄÔ­ÒòÊÇ£¨¶àÑ¡£©£¿
ev-close
Äú²»ÖÐÒâµÄÔ­ÒòÊÇ£¨¶àÑ¡£©£¿
ev-close
ÄúÊÇ·ñ»¹ÓÐÆäËûÎÊÌâ»ò½¨Ò飿
ΪÁ˼±¾ç½â¾ö²¢»Ø¸´ÄúµÄÎÊÌ⣬ÄúÄܹ»ÁôÏÂÁªÏµ·½Ê½
ÓÊÏä
ÊÖ»úºÅ
ev-bg
¸Ð¼¤ÄúµÄ·´À¡£¡
GA»Æ½ð¼×¡¤(Öйú¼¯ÍÅ)¹Ù·½ÍøÕ¾
GA»Æ½ð¼×¡¤(Öйú¼¯ÍÅ)¹Ù·½ÍøÕ¾
GA»Æ½ð¼×¡¤(Öйú¼¯ÍÅ)¹Ù·½ÍøÕ¾
ÇëÑ¡Ôñ·þÎñÏîÄ¿
¹Ø¹ØÕ÷ѯҳ
ÊÛǰÕ÷ѯ ÊÛǰÕ÷ѯ
ÊÛǰÕ÷ѯ
ÊÛºó·þÎñ ÊÛºó·þÎñ
ÊÛºó·þÎñ
¶¨¼û·´À¡ ¶¨¼û·´À¡
¶¨¼û·´À¡
¸ü¶àÁªÏµ·½Ê½
¡¾ÍøÕ¾µØÍ¼¡¿